PCBasm focuses on high-speed PCB design, R&D prototype and batch PCBA production services

1-day R&D and design, 8-hour  sample making, 24-hour mass production

PCBA copying board,Redesign and production of PCBA old version,PCBA rapid prototyping,PCBA board modification optimization ,Provide one-stop PCBA solution,IC decryption,Reverse deduction of schematic diagram,SMT,BOM

Design Advantages

PCB Design Company with Over 900 Engineers

  • More than 20 PCB design service networks nationwide
  • Effective training program that encourages strong communication
  • Early cooperation with chip companies and progressive approach to technology
  • “Standing on the shoulders of giants,” is our belief and approach to gaining expertise
  • Cutting-edge technology from Silicon Valley

More Than 20 Years of Industry Experience

  • Over 15,000 PCB design projects every year
  • Held over 100 technical training seminars
  • Countless customers gained by word of mouth
  • Stellar project and consulting experience
  • SI, PI, EMC, PCB, DFM specialization

Quality Above All Else

  • Quality: provide design services according to customers’ specifications; first-class training program
  • Self-Inspection: layout, wiring, high-speed, thermal design, structure, etc.; Follow the check list of our strict quality control system 
  • Review: The senior expert team participates in the review and comprehensively checks the principal design, DFM, DFT, EMC, thermal design, etc.
  • Mutual Inspection: execute standardized and strictly controlled mutual inspection system; complete DFM review process

Shorten Design Delivery Time by 30-50% To Meet Our Customers’ Needs

  • Large Team of 900+ PCB engineers
  • Reuse Designs: reuse mature module rules to shorten delivery time
  • Global Outlets: convenient communication with local teams
  • Senior Team: professional team with senior engineers
  • Concurrent Design: can provide 7×24 parallel services for multiple people
  • Each engineer has experience in designing hundreds of PCBs

PCBasm, the best partner for R&D engineers

One Board Success

  • Concept: success in the first PCB iteration, reducing the amount and cost of research & development
  • The product is quickly launched to market

Lower Production Cost

  • Standardized design with rigorous QA process that conforms to the process capability of mainstream PCB manufacturers and EMS manufacturers. This allows customers to have more choices when selecting downstream suppliers, avoiding single suppliers
  • The design parameters not only consider the R&D proofing, but also take into consideration the characteristics of mass production

Design Capabilities

Maximum design floors

78th floor

Maximum number of PINs

150000+

maximum connection

120+

Minimum lineweight

35um

Minimum line spacing

35um

Minimum via

60um laser hole

Maximum number of BGAs

120+

Minimum BGA PIN spacing

0.15mm

Maximum BGA PINs

18865

Highest speed signal

224G-PAM4

Involved in Lamination Scheme

processor

PHYTIUM: FT-5000/2500/ 2000/ 1500 Series D3000

ShenWei:  henWei 3232/3231/1621/1631/421

LOONGSON: LOONGSON1/LOONGSON2 /LOONGSON3 Series

Rockchip: Rk35/33/32/31/30/18 Series

HISILICON Hi31/ Hi35/ Hi37 Series

Cambricon: C10  MLU 220 /290/370

ZhaoXin: KX-5000/6000/7000

HYGON: Hygon-5000/7000

Intel: Purley Ivy Bridge and Sandy Bridge Series Whitley Eagle Stream Shark Bay Mobile Platform Birch_Stream  Tiger Lake Alder Lake Raptor Lake Meteor Lake Arrow Lake Lunar Lake Panther lake

AMD: Fp7 Fp8 Milan Genoa Bergamo Turin

Marvell: PXA920/920H Series/3XX/27X  Xelerated Series  ARMADA1000/1500  98CX8129/8297

Qualcomm/SPRD/MTK Mobile: SC9610/8810 SC8280/8380/8480X Snapdragon X2 Ultra MT8188/MT8189  MT8195/MT8196

Freescale PowerPC Series: MPC8541 / 8548 / 8555 / 8641  P2020

TI: AM35X / 38X / 335X / 437X / 5K2EX / P3505  OMAP4430 66AK2EX / AK2HX C667X

FPGA/CPLD

AMD Xilinx: Spartan-6  Spartan-7 FPGA  Artix-7  Kintex-7  Virtex-7  Virtex5  Zynq-7   Virtex-ultrascale XCVU7P/XCVU9P/XCVU11P/ XCVU13P/XCVU15P/XCVU19P Versal  AMD Versal Series

Intel/Altera:Stratix Series (S10)  Arria Series ( A10 )   Cyclone series  MAX Series  1SG280 Nf43

Cavium: CN106XXX  CN9XXX CN8XXX  CN7XXX  CN6XXX  CN50XX NITROX III NITROX PX  

Lattice: MachX03 Series   MachX02 Series   LatticeECP3 Series    iCE40 Series

PHYTIUM: FT-5000/2500/ 2000/ 1500 Series D3000

ShenWei:  henWei 3232/3231/1621/1631/421

LOONGSON: LOONGSON1/LOONGSON2 /LOONGSON3 Series

Rockchip: Rk35/33/32/31/30/18 Series

HISILICON Hi31/ Hi35/ Hi37 Series

Cambricon: C10  MLU 220 /290/370

ZhaoXin: KX-5000/6000/7000

HYGON: Hygon-5000/7000

Intel: Purley Ivy Bridge and Sandy Bridge Series Whitley Eagle Stream Shark Bay Mobile Platform Birch_Stream  Tiger Lake Alder Lake Raptor Lake Meteor Lake Arrow Lake Lunar Lake Panther lake

AMD: Fp7 Fp8 Milan Genoa Bergamo Turin

Marvell: PXA920/920H Series/3XX/27X  Xelerated Series  ARMADA1000/1500  98CX8129/8297

Qualcomm/SPRD/MTK Mobile: SC9610/8810 SC8280/8380/8480X Snapdragon X2 Ultra MT8188/MT8189  MT8195/MT8196

Freescale PowerPC Series: MPC8541 / 8548 / 8555 / 8641  P2020

TI: AM35X / 38X / 335X / 437X / 5K2EX / P3505  OMAP4430 66AK2EX / AK2HX C667X

Power module and chip

TI: TPS62XXX/65XXX  TPS75XXX/82XXX  TPS54XXX/40XXX  LM51XXX/50XXX  PTH0XXX  BQ25XXX/24XXX

Linear: LTM46XX/80XX

Maxim: MAX8698/8903A

Intel: EM2140P01QI   EM2260xQI   EM2280xQI

Renesas: ISL91302B  ISL91301A  ISL91301B  ISL99140  ISL99227

MPS: MPM26XX/35XX  MPM36XX/38XX  MPM54XX  MEZD41XXX  MPQ86XXX

Infineon: TDA21XXX  TDA38XXX  TDM22545D  TLF12505


Conversion interface chip

Broadcom: BCM78900/78910 BCM56334/56331/56960/56980/56990   BCM84793/8129/88370/88470……

ADI: AD5767/4001/9776/9779   AD9788/8370/8012   ADE9000  ADAQ7980/7988

TI: ADS8860/8861/54J60  ADC32RF45/3244/8775  ADC39J84/80004   DAC5681/DAC3282

Marvell: 88E6083/1111/8070/8059   88DE2750

PMC: PM5440/5990/80XX

ClariPhy: Cl20010

Nephos: Np8579/NP8369/NPS400

Memory chip

Samsung:DDR5  DDR4  DDR3 GDDR5/6/7 LPDDR4/4X  LPDDR5/5X

Hynix:DDR5 DDR4  DDR3  DDR2  GDDR5/6/7 LPDDR4/4X  LPDDR5/5X

Mircon: DDR5  DDR4  DDR3  GDDR5/6/7 LPDDR4/4X  LPDDR5/5X

CXMT: DDR5 DDR4 DDR3 LPDDR4/4X LPDDR5



Quality Assurance

Self-Inspection

We follow hundreds of check lists involving layout, wiring, high-speed, thermal design, structure, etc.

Strict quality systems and self-inspection mechanisms

Mutual Inspection

Strict mutual inspection system

Perfect DFM inspection process

Review

Our team of senior engineers participate in the final review 

Comprehensively check the principal design, DFM, DFT, SI, PI, EMC, etc.

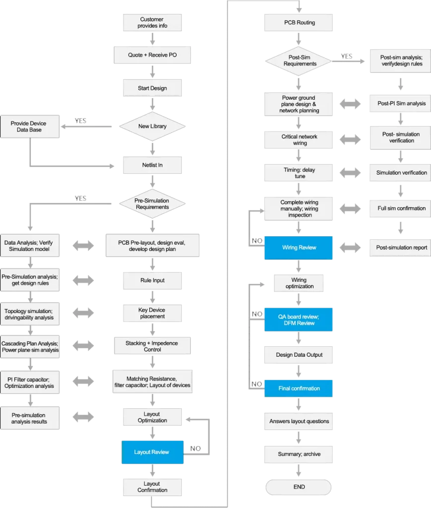
Design Process

Areas Involved

Communications Equipment

Switch, Router, Various 4G/5G office/terminal equipment, Backbone and Access network transmission equipment, Optical network, etc

Medical Devices

Ultrasound, Nuclear magnetic resonance equipment, CT, IVD in vitro diagnosis, Infrared temperature measurement, Blood coagulation detection, Digital X-ray imaging and other detection

Computer Electronics

Servers, Notebooks, Network storage,Tablets, Hyperbooks, Cloud computing, etc

Industrial Control Systems

<p>Artificial intelligence, Machine vision, Intelligent manufacturing equipment, Smart grid, Distribution network equipment, Clean energy equipment, Engineering machinery, Agricultural machinery, Fire fighting equipment and other industrial automation equipment</p>

Semiconductor

Integrated circuit, Consumer electronics, Communication system, Photovoltaic power generation, Lighting, High-power power conversion and other chips

Rail Transportation

Rail transit vehicles and various electrome chanical equipment, Rail transit autonomous operation system, Train dispatching command system, etc

Consumer Electronics

Smart phones,PDAs,Digitalcameras,E-books,GPS,Wearable devices, VR,Intelligent Internet of Things,etc

New energy vehicles

Dynamic system,Chassis System,Auto drive system,Automobileintelligent system,Electronics system

Design Advantages

PCB Design Company with Over 900 Engineers

  • More than 20 PCB design service networks nationwide
  • Effective training program that encourages strong communication
  • Early cooperation with chip companies and progressive approach to technology
  • “Standing on the shoulders of giants,” is our belief and approach to gaining expertise
  • Cutting-edge technology from Silicon Valley

More Than 20 Years of Industry Experience

  • Over 15,000 PCB design projects every year
  • Held over 100 technical training seminars
  • Countless customers gained by word of mouth
  • Stellar project and consulting experience
  • SI, PI, EMC, PCB, DFM specialization

Quality Above All Else

  • Quality: provide design services according to customers’ specifications; first-class training program
  • Self-Inspection: layout, wiring, high-speed, thermal design, structure, etc.; Follow the check list of our strict quality control system 
  • Review: The senior expert team participates in the review and comprehensively checks the principal design, DFM, DFT, EMC, thermal design, etc.
  • Mutual Inspection: execute standardized and strictly controlled mutual inspection system; complete DFM review process

Shorten Design Delivery Time by 30-50% To Meet Our Customers’ Needs

  • Large Team of 900+ PCB engineers
  • Reuse Designs: reuse mature module rules to shorten delivery time
  • Global Outlets: convenient communication with local teams
  • Senior Team: professional team with senior engineers
  • Concurrent Design: can provide 7×24 parallel services for multiple people
  • Each engineer has experience in designing hundreds of PCBs

EDADOC Technology, the best partner for R&D engineers

One Board Success

  • Concept: success in the first PCB iteration, reducing the amount and cost of research & development
  • The product is quickly launched to market

Lower Production Cost

  • Standardized design with rigorous QA process that conforms to the process capability of mainstream PCB manufacturers and EMS manufacturers. This allows customers to have more choices when selecting downstream suppliers, avoiding single suppliers
  • The design parameters not only consider the R&D proofing, but also take into consideration the characteristics of mass production

Design Capabilities

Maximum design floors

78th floor

Maximum number of PINs

150000+

maximum connection

120+

Minimum lineweight

35um

Minimum line spacing

35um

Minimum via

60um laser hole

Maximum number of BGAs

120+

Minimum BGA PIN spacing

0.15mm

Maximum BGA PINs

18865

Highest speed signal

224G-PAM4

Involved in Lamination Scheme

processor

PHYTIUM: FT-5000/2500/ 2000/ 1500 Series D3000

ShenWei:  henWei 3232/3231/1621/1631/421

LOONGSON: LOONGSON1/LOONGSON2 /LOONGSON3 Series

Rockchip: Rk35/33/32/31/30/18 Series

HISILICON Hi31/ Hi35/ Hi37 Series

Cambricon: C10  MLU 220 /290/370

ZhaoXin: KX-5000/6000/7000

HYGON: Hygon-5000/7000

Intel: Purley Ivy Bridge and Sandy Bridge Series Whitley Eagle Stream Shark Bay Mobile Platform Birch_Stream  Tiger Lake Alder Lake Raptor Lake Meteor Lake Arrow Lake Lunar Lake Panther lake

AMD: Fp7 Fp8 Milan Genoa Bergamo Turin

Marvell: PXA920/920H Series/3XX/27X  Xelerated Series  ARMADA1000/1500  98CX8129/8297

Qualcomm/SPRD/MTK Mobile: SC9610/8810 SC8280/8380/8480X Snapdragon X2 Ultra MT8188/MT8189  MT8195/MT8196

Freescale PowerPC Series: MPC8541 / 8548 / 8555 / 8641  P2020

TI: AM35X / 38X / 335X / 437X / 5K2EX / P3505  OMAP4430 66AK2EX / AK2HX C667X

FPGA/CPLD

AMD Xilinx: Spartan-6  Spartan-7 FPGA  Artix-7  Kintex-7  Virtex-7  Virtex5  Zynq-7   Virtex-ultrascale XCVU7P/XCVU9P/XCVU11P/ XCVU13P/XCVU15P/XCVU19P Versal  AMD Versal Series

Intel/Altera:Stratix Series (S10)  Arria Series ( A10 )   Cyclone series  MAX Series  1SG280 Nf43

Cavium: CN106XXX  CN9XXX CN8XXX  CN7XXX  CN6XXX  CN50XX NITROX III NITROX PX  

Lattice: MachX03 Series   MachX02 Series   LatticeECP3 Series    iCE40 Series

PHYTIUM: FT-5000/2500/ 2000/ 1500 Series D3000

ShenWei:  henWei 3232/3231/1621/1631/421

LOONGSON: LOONGSON1/LOONGSON2 /LOONGSON3 Series

Rockchip: Rk35/33/32/31/30/18 Series

HISILICON Hi31/ Hi35/ Hi37 Series

Cambricon: C10  MLU 220 /290/370

ZhaoXin: KX-5000/6000/7000

HYGON: Hygon-5000/7000

Intel: Purley Ivy Bridge and Sandy Bridge Series Whitley Eagle Stream Shark Bay Mobile Platform Birch_Stream  Tiger Lake Alder Lake Raptor Lake Meteor Lake Arrow Lake Lunar Lake Panther lake

AMD: Fp7 Fp8 Milan Genoa Bergamo Turin

Marvell: PXA920/920H Series/3XX/27X  Xelerated Series  ARMADA1000/1500  98CX8129/8297

Qualcomm/SPRD/MTK Mobile: SC9610/8810 SC8280/8380/8480X Snapdragon X2 Ultra MT8188/MT8189  MT8195/MT8196

Freescale PowerPC Series: MPC8541 / 8548 / 8555 / 8641  P2020

TI: AM35X / 38X / 335X / 437X / 5K2EX / P3505  OMAP4430 66AK2EX / AK2HX C667X

Power module and chip

TI: TPS62XXX/65XXX  TPS75XXX/82XXX  TPS54XXX/40XXX  LM51XXX/50XXX  PTH0XXX  BQ25XXX/24XXX

Linear: LTM46XX/80XX

Maxim: MAX8698/8903A

Intel: EM2140P01QI   EM2260xQI   EM2280xQI

Renesas: ISL91302B  ISL91301A  ISL91301B  ISL99140  ISL99227

MPS: MPM26XX/35XX  MPM36XX/38XX  MPM54XX  MEZD41XXX  MPQ86XXX

Infineon: TDA21XXX  TDA38XXX  TDM22545D  TLF12505


Conversion interface chip

Broadcom: BCM78900/78910 BCM56334/56331/56960/56980/56990   BCM84793/8129/88370/88470……

ADI: AD5767/4001/9776/9779   AD9788/8370/8012   ADE9000  ADAQ7980/7988

TI: ADS8860/8861/54J60  ADC32RF45/3244/8775  ADC39J84/80004   DAC5681/DAC3282

Marvell: 88E6083/1111/8070/8059   88DE2750

PMC: PM5440/5990/80XX

ClariPhy: Cl20010

Nephos: Np8579/NP8369/NPS400

Memory chip

Samsung:DDR5  DDR4  DDR3 GDDR5/6/7 LPDDR4/4X  LPDDR5/5X

Hynix:DDR5 DDR4  DDR3  DDR2  GDDR5/6/7 LPDDR4/4X  LPDDR5/5X

Mircon: DDR5  DDR4  DDR3  GDDR5/6/7 LPDDR4/4X  LPDDR5/5X

CXMT: DDR5 DDR4 DDR3 LPDDR4/4X LPDDR5



Quality Assurance

Self-Inspection

We follow hundreds of check lists involving layout, wiring, high-speed, thermal design, structure, etc.

Strict quality systems and self-inspection mechanisms

Mutual Inspection

Strict mutual inspection system

Perfect DFM inspection process

Review

Our team of senior engineers participate in the final review 

Comprehensively check the principal design, DFM, DFT, SI, PI, EMC, etc.

Design Process

Areas Involved

Communications Equipment

Switch, Router, Various 4G/5G office/terminal equipment, Backbone and Access network transmission equipment, Optical network, etc

Medical Devices

Ultrasound, Nuclear magnetic resonance equipment, CT, IVD in vitro diagnosis, Infrared temperature measurement, Blood coagulation detection, Digital X-ray imaging and other detection

Computer Electronics

Servers, Notebooks, Network storage,Tablets, Hyperbooks, Cloud computing, etc

Industrial Control Systems

<p>Artificial intelligence, Machine vision, Intelligent manufacturing equipment, Smart grid, Distribution network equipment, Clean energy equipment, Engineering machinery, Agricultural machinery, Fire fighting equipment and other industrial automation equipment</p>

Semiconductor

Integrated circuit, Consumer electronics, Communication system, Photovoltaic power generation, Lighting, High-power power conversion and other chips

Rail Transportation

Rail transit vehicles and various electrome chanical equipment, Rail transit autonomous operation system, Train dispatching command system, etc

Consumer Electronics

Smart phones,PDAs,Digitalcameras,E-books,GPS,Wearable devices, VR,Intelligent Internet of Things,etc

New energy vehicles

Dynamic system,Chassis System,Auto drive system,Automobileintelligent system,Electronics system